av影片直播

International Cooperation Platform

International Cooperation Platform

2020-12-17  Hits:[]

State Administration of Foreign Experts Affairs, Ministry of Education of the People's Republic of China

Railway Engineering System Dynamics

Overseas Expertise Introduction Center for Discipline Innovation (“111 Center”)

2016. 01



The Overseas Expertise Introduction Plan for Discipline Innovation of Colleges and Universities (111 Plan) is aimed at advancing the construction of world-class universities in China, which is jointly implemented by the Ministry of Education and the State Administration of Foreign Experts Affairs of the People's Republic of China. In view of the increasingly prominent dynamic problems and major national demands of rail transportation engineering caused by the increasing speed of high-speed trains, the increasing carrying capacity of heavy-duty railways, and the complex operating conditions of urban rail transit, the 111 Center of Southwest Jiaotong University (SWJTU) focuses on the key topics such as the stability and safety of rail vehicles, the dynamic service performance of railway infrastructure, the dynamic interaction between vehicles and infrastructure, and the environmental vibration and noise of urban rail transit. Closely collaborate with invited renowned scientists from world-class universities in the rail transportation, the 111 Center has been actively undertaking the domestic and overseas major researches, so that enhance its international competitiveness, advance the construction of the world-class discipline of rail transportation of SWJTU, and expand the academic influence of China in the rail transportation.


Academic leader of ChinaWanming Zhai, Chair Professor, Chairman of academic committee, Southwest Jiaotong University; Member of Chinese Academy of Sciences.


Cooperation talents


Name

Nationality

Institution

Position

Buddhima Indraratna

Australia

Wollongong University

Professor, Academician

David Thompson

Britain

University of Southampton

Professor

Stefano Bruni

Italy

Polytechnic University of Milan

Professor

Yoshihiro Suda

Japan

University of Tokyo

Professor

Simon Iwnicki

Britain

University of Huddersfield

Professor, Academician

Mats Berg

Sweden

Royal Institute of Technology

Professor

Erol Tutumluer

the United States

University of Illinois at Urbana-Champaign

Professor

Zili Li

Netherlands

Delft University of Technology

Professor

Manicka Dhanasekar

Australia

Queensland University of Technology

Professor

Andrea Rindi

Italy

University of Florence

Professor






Ministry of Science and Technology of the People´s Republic of China

International Science and Technology Cooperation Base of Design and Safety Assessment Technology

of Modern Rail Vehicle

2016.11

Relying on the State Key Laboratory of Traction Power of Southwest Jiaotong University, the base strengthens international cooperation and carries out basic research and key technological innovation for high-speed railways, high-speed maglev transportation, heavy-haul railways and new urban rail transit systems. Based on the disciplines, platforms, teams, talents, basic advantages, expertise introduction, and collaborative innovation, the base devotes itself for the globalization of Chinese high-speed rail industry and the construction of internationally renowned research base and high-level talent training base for modern rail transportation vehicles with continuous innovation and demonstration-promotion capabilities, becoming the vital part of the national rail transportation technology innovation system and the leader in the rail transportation around the world.







Ministry of Education of the People's Republic of China

International Joint Laboratory on

Railway Engineering System Dynamics

2017.09

The International Joint Laboratory on Railway Engineering System Dynamics is oriented to the national major strategics on rail transportation, and focuses on the stability and safety of rail vehicles, the dynamic service performance of infrastructure, the dynamic interaction between vehicles and infrastructure, environmental vibration and noise, etc. It is established with the aim of uniting with the worldwide top institutions in the rail transportation for the continuous cooperation, cultivating high-level and influential innovation teams, achieving original theoretical results and technological breakthroughs, and building a first-class international research center in the rail transportation. The laboratory will play a pillar role on ensuring the safety of the rail transportation system in service, promoting the rail transportation industry, and leading the development of rail transportation around the world.


The backbone members of the International Joint Laboratory






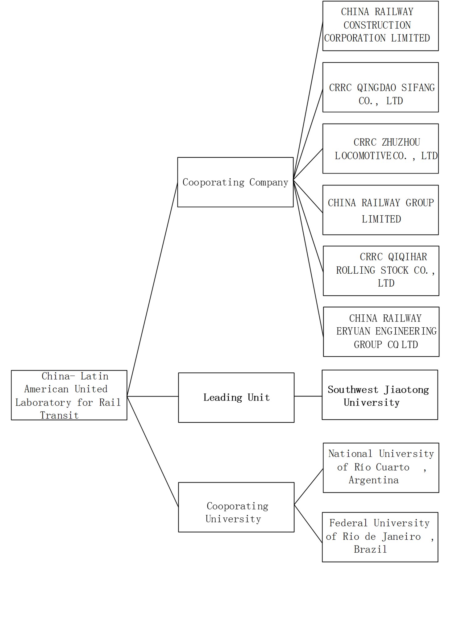
China-Latin American United Laboratory for Rail Transit


The "China-Latin American United Laboratory for Rail Transit" was established to implement the initiative of Chairman Xi Jinping on the establishment of the "China-Latin American Science and Technology Partnership Program". This project is a joint laboratory project and the university is responsible for the project. Based on the construction of the Twin Ocean Railroad Connection project, the construction of the inter-city railway, the technology of the heavy-haul railway and the high-temperature superconducting maglev train technology, it provides the technology support for the development of China-Latin America rail transit technology. It will also promote the implementation of the "Belt and Road" national strategy and the influence of China's rail transit by providing technology, talent and academic exchange and cooperation platform.


The Lab's Chinese director is Professor Liang Shulin at Southwest Jiaotong University, China

The Lab's CELAC director is Professor Richard M. Stephan, an academician of Brazilian Academy of Engineering


Cooperative companies and university